If Part 1 unpacked what’s broken, Part 2 is about what’s working. I’ve spent the last few months building with fintechs on the front lines—from Lagos to São Paulo. And one thing is clear: fintechs in emerging markets aren’t waiting for perfect conditions. They’re building around the broken traditional rails, by using stablecoins to deliver what traditional finance hasn’t: speed, access, and global reach.
In Part 2, I will unpack real-world examples of fintechs using stablecoins to ship products, move money, and scale cross-border. It’s not theory. It’s traction. And it’s solving the thorniest problems consumers and businesses care about most.
Stablecoins in Action
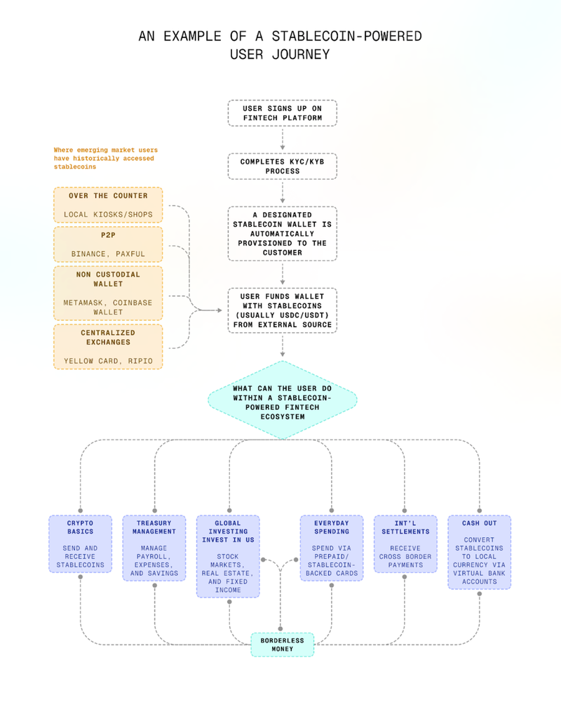
For fintechs in emerging markets, stablecoins are more than a technical upgrade, they are a fundamental shift in how financial services are being delivered. Beyond eliminating inefficiencies, they empower businesses and individuals to operate in a truly borderless financial system, free from local banking constraints. This section highlights four critical pain points fintechs are solving with stablecoin-powered infrastructure. But first, let’s walk through a quick diagram of an example of what a stablecoin-powered user journey actually looks like.

1/ Barriers to Wealth Generation & Preservation
The Problem: Accessing U.S. stock markets and dollar-denominated assets presents significant challenges for African and Latin American consumers due to regulatory restrictions, currency exchange limitations, and banking barriers. This leaves everyday people with few options to create and protect wealth from local currency devaluation.
How it’s Being Solved: Fintechs like Rise let Africans put money into dollar-denominated portfolios of U.S. stocks, real estate, and fixed-income assets. For example, a customer’s Naira is converted to a USD stable value, shielding their funds from local currency depreciation. The stablecoin wallet layer means users can save in digital dollars and earn returns abroad, all through a local app. By providing an accessible way to invest in global dollar-denominated assets that beat inflation, stablecoin-based platforms like Rise help preserve and grow wealth despite volatile domestic economies. At the same time, by using stablecoins like USDC or USDT, these platforms can maintain their treasury in USD, avoiding constant fiat conversion and mitigating foreign exchange risks.
The demand for such dollar stability is huge: stablecoins now account for nearly half of all crypto transaction volume in regions like Africa and Latin America, as users increasingly seek refuge in USD-pegged value.

How it Works: Rise users start by opening an account and completing KYC. Once they fund their account, they automatically receive a dedicated wallet. Funding can be done with stablecoins via Blockradar, offering a seamless deposit experience that feels as easy as using fiat. After funding, users can create an investment plan tailored to their risk appetite and financial goals. They don’t need to manage stablecoins at all, just at the point of funding, keeping the entire process simple and focused on the core goal: investing in U.S. asset classes.
2/ Corporate Spending & Access to USD Reserves
The Problem: Businesses in emerging markets struggle with day-to-day corporate finance when dealing in multiple currencies. Maintaining USD reserves or managing dollar expenses is difficult when local banks offer limited foreign currency services. Companies may want to hold treasury assets in USD to hedge against local currency volatility but face strict controls.
How it’s Being Solved: Graph provides multi-currency accounts, corporate Visa dollar cards, and global payouts—with stablecoins as a payment rail for faster, more flexible settlement. This gives businesses the functional equivalent of a USD bank account without actually having one, plus tools for treasury management and FX conversion. It also helps with credit and liquidity: in volatile markets, companies are increasingly interested in using stablecoins to manage liquidity and reduce exposure to currency swings. This offering is why venture-backed companies Flutterwave (YC S16) and Chow Central (YC S23) use Graph.
How it Works: Graph users sign up, KYB, and are provisioned with dedicated wallets funded by stablecoins through Blockradar which companies manage expenses, payroll, and savings in stablecoin. Employees receive corporate prepaid cards linked to the stablecoin wallet and spend from a dollar balance that auto-converts to local currency at point of sale.
3/ Liquidity for Global Trade & Logistics
The Problem: Importers, exporters, and merchants in emerging markets often face liquidity and payment roadblocks when trading internationally. Strict capital controls, dollar shortages at banks, and long settlement times for cross-border wires can disrupt commerce. For instance, a small importer in Kenya or Brazil might wait weeks for a bank to clear a payment to a Chinese supplier, only to have it delayed by FX limitations. In many cases, businesses cannot obtain sufficient hard currency from their banks to pay overseas vendors due to quotas or unstable forex markets, squeezing global supply chains and forcing businesses into expensive workarounds.
How it’s Being Solved: Zendtrax enables businesses to receive and send stablecoin payments for international trade, eliminating the reliance on correspondent banking bottlenecks. An importer in Kenya can accept USDC from a Chinese partner, then convert it to local currency through Zendtrax, or hold USDC as working capital to pay suppliers directly. This process happens in hours, not weeks, and is largely immune to local banking caps on FX.
How it Works: Zendtrax users select the logistics service they need and are automatically provisioned wallets to receive payments from international buyers via stablecoins. Buyers pay through a secure payment link powered by Blockradar, and the received USDC can then be converted into local currency for seamless cross-border transactions.

As Chainalysis highlights, stablecoins have become “indispensable for companies involved in international trade. From small-scale importers buying goods overseas, to large multinational corporations importing raw materials from Europe — stablecoins are facilitating transactions that would otherwise be stalled due to currency shortages.”
4/ On/Off-Ramping Without Banking or P2P Friction
The Problem: Converting between fiat money and stablecoin is notoriously difficult across Latin America and Africa. Banks often refuse to facilitate crypto-related transfers, and regulators impose strict controls on foreign currency flows. Case in point, in 2021 the Nigerian central bank banned commercial banks from servicing crypto transactions, which forced consumers into informal peer-to-peer (P2P) channels. As a result, Nigeria became the world’s second-largest market for P2P crypto trading. Relying on P2P or black-market OTC brokers to cash in/out of crypto can be inconvenient, risky, and can come at a premium. Research shows users in emerging economies pay an average 4.7% premium to acquire stablecoins, a hidden tax caused by inefficient on/off-ramps.
How it’s Being Solved: It’s being addressed through several emerging solutions like Azza, which enables users to on-and off-ramp via a WhatsApp-based AI agent, and Shiga, which is streamlining the process by integrating fiat-to-stablecoin conversion directly within their wallets powered by Blockradar. With Shiga, instead of relying on P2P platforms or OTC brokers, users can swap their local currency for stablecoins (or vice versa) within the app, with automated KYC and instant settlement in the background. Shiga allows their customers to connect their Shiga wallet to virtual bank accounts like Grey YC W‘22 (one of the fastest growing virtual bank providers across Africa, LatAm, and SEA). This kind of smooth on/off-ramp is critical for any real-world use of stablecoins. For example, a Nigerian remote worker in Portugal can receive salary payments in USDC from their Singaporean employer via their Shiga wallet. They can then send the stablecoins to their Grey virtual EUR account, seamlessly converting to fiat for daily expenses, without the friction of P2P intermediaries or excessive conversion fees.
How it Works: Shiga provides users with a non-custodial stablecoin wallet to store, send, and receive digital assets. Once a user completes KYC or KYB, the wallet is automatically issued. Shiga offers instant conversion between local currency and stablecoins through integrated exchange services, eliminating the complexities of P2P and making stablecoins as easy to use as traditional fiat.
What If Major Cross-Border Fintechs Adopted Wallet Infrastructure?
While crypto-native companies have pioneered stablecoin wallets, what happens when mainstream fintechs that already serve millions of cross-border users integrate them? The potential is massive.
Imagine:
- African Multi-Currency Accounts – If major fintech platforms in Zimbabwe or Nigeria integrated stablecoin-based wallets, allowing users to store and transact across currencies, it could protect purchasing power, enable seamless remittances, and foster regional trade.
- Zero-Fee LATAM Remittances – If Western Union switched to stablecoins, remittance fees could drop from 6% to near-zero, unlocking billions in additional household income across Latin America. A 6% fee reduction on $150B in remittances could mean an extra $9 billion in recipients’ hands annually.
- Embedded Stablecoins in Everyday Payments – If platforms like Gojek enabled stablecoin-based payments, Southeast Asian markets could see faster, cheaper cross-border transactions.
Final thoughts: The Next Wave of Fintechs Will Use Stablecoins
Stablecoin wallet infrastructure isn’t a futuristic concept—it’s already here. It’s transforming progressive fintechs by eliminating cross-border inefficiencies, expanding financial access, and reshaping how businesses and individuals participate in the global economy. As digital assets become a core part of the financial system, stablecoins and wallet infrastructure will be the bridge that helps fintechs scale, compete, and lead.
Why Stablecoins Matter:
- Faster, Cheaper Transactions – Cross-border payments that once took days now settle in seconds at a fraction of the cost.
- Wealth creation and preservation – Millions rely on and will continue to rely on stablecoins to hedge against inflation, save, and transact globally without banking restrictions.
- Borderless Finance – Businesses and individuals can reduce reliance on currency volatility and outdated banking rails, unlocking seamless global transactions for their borderless businesses.
- Plug-and-Play Infrastructure – Fintechs want simplified, scalable solutions—stablecoins remove intermediaries and expand product capabilities..
- Rising Adoption – Platforms like Nubank, Mercado Pago, and GCash are integrating stablecoins, demonstrating the shift toward digital asset-powered financial services.
The fintechs that embrace stablecoins today will define the next era of financial services. The next wave of fintechs aren’t just online, they’re onchain.
About Blockradar
Blockradar provides secure, developer-friendly stablecoin infrastructure for fintechs. Our non-custodial wallet APIs, transaction monitoring, and AML compliance tools make it easy to launch and scale stablecoin-powered financial services. From USDC and USDT payouts to onchain expense management, we help companies move money instantly and safely across borders—without building blockchain infrastructure in-house.
Blockradar is trusted by payment platforms, remittance providers, and Web3 startups building the future of finance.
Explore our API documentation and get started at https://blockradar.co

